Grupo Hospitalar Conceição ancora
logo
instagram facebook twitter youtube uptodate linkedin
Auditoria Interna

A Auditoria Interna é uma atividade independente e objetiva de avaliação, consultoria e assessoramento criada para agregar valor e melhorar as operações do GHC.
Ela auxilia a instituição a atingir seus objetivos a partir da aplicação de uma abordagem sistemática e disciplinada à avaliação e melhoria da eficácia dos processos de gerenciamento de riscos, controle e governança.


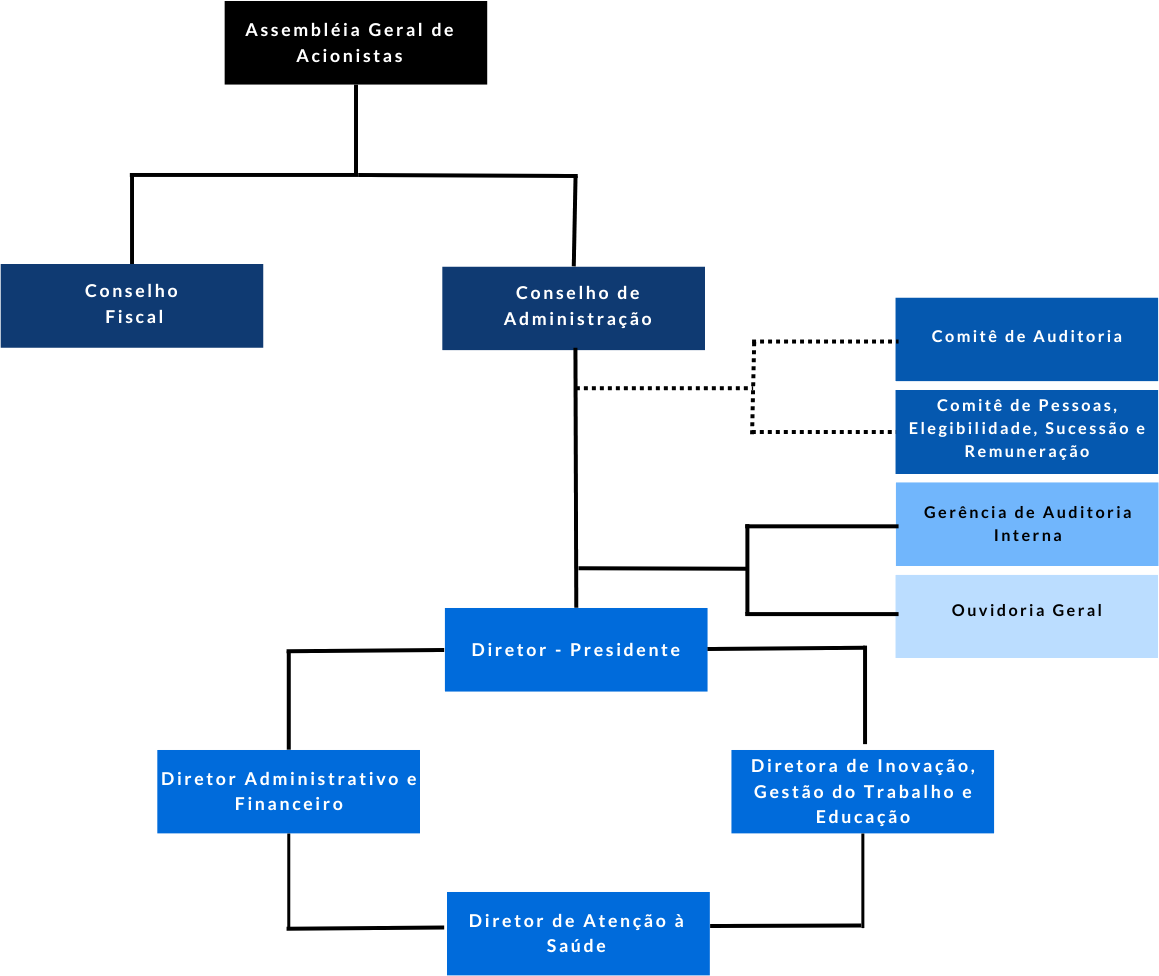
Posição da Auditoria Interna no Organograma do Hospital


Natureza e competências

A auditoria é por natureza uma função de assessoramento, aponta independentemente uma falha no sistema, sugestiona, mas não interfere nas decisões e atos da instituição. Não pode, portanto, ser responsabilizada pelas falhas e erros, salvo se não tiver cumprido sua função de alertar sobre a inexistência de controle específico. A auditoria não tem poder de mando ou decisão. Expõe, orienta, aconselha, recomenda, emite parecer e opinião abalizada, exclusivamente, sobre o objeto de seu trabalho.


Entre as competências da Auditoria Interna estão:


I - executar as atividades de auditoria de natureza contábil, financeira, orçamentária, administrativa, patrimonial e operacional da Sociedade;


II - propor as medidas preventivas e corretivas dos desvios detectados;


III - aferir a adequação do controle interno, a efetividade do gerenciamento dos riscos e dos processos de governança e a confiabilidade do processo de coleta, mensuração, classificação, acumulação, registro e divulgação de eventos e transações, visando o preparo de demonstrações financeiras;


IV - verificar o cumprimento e a implementação pela Sociedade das recomendações ou determinações da Controladoria-Geral da União, do Tribunal de Contas da União, do Comitê de Auditoria e do Conselho Fiscal;


V - elaborar o Plano Anual de Auditoria Interna (PAINT) e apresentar o Relatório Anual de Atividades de Auditoria Interna (RAINT), observadas as regras estabelecidas pela Controladoria-Geral da União;


VI - outras atividades correlatas definidas pelo Conselho de Administração.


Vinculação

Vincula-se diretamente ao Conselho de Administração do GHC que é o órgão colegiado responsável pela orientação geral dos negócios, consoante prevê o Estatuto Social.


Orientações normativas

A Auditoria Interna recebe orientação normativa e supervisão técnica do Sistema de Controle Interno do Poder Executivo Federal, mantendo relacionamento institucional com a Controladoria-Geral da União e o Tribunal de Contas da União.
Suas atividades estão em consonância com a Instrução Normativa/CGU nº 5, de 27 de agosto de 2021, que dispõe sobre o Plano Anual de Auditoria Interna, Relatório Anual de Atividades de Auditoria Interna e parecer sobre a prestação de contas da entidade, sujeitas à supervisão técnica do Sistema de Controle Interno do Poder Executivo Federal (CGU/TCU).


Equipe da Auditoria Interna

A equipe multiprofissional é formada por Auditor Interno, Analista de Sistemas, Contadores, Enfermeiras, Supervisora Administrativa e Técnico Administrativo. Os profissionais atuam em todas as áreas e unidades do GHC, tanto administrativas quanto assistenciais.
Os profissionais da equipe da auditoria possuem um conjunto de conhecimentos técnicos, experiências e capacidade para execução das tarefas a fim de cumprir os objetivos dos trabalhos programados, necessitando aprimoramento contínuo para acompanhar a evolução administrativa.




Bibliografia

Para elaboração do texto do site foram utilizadas as legislações atualizadas da área de Auditoria, os normativos institucionais, o Manual de orientações técnicas das atividades de auditoria interna governamental do Poder Executivo Federal/Ministério da Transparência e Controladoria-Geral da União, Secretaria Federal de Controle Interno – Brasília: CGU, 2017; e o sítio da internet do Instituto dos Auditores Internos do Brasil, link:


Instituto dos Auditores Internos - Definição de Auditoria Interna